Dulwich.org for
有意向申请学校的家庭
在读学生的家庭
职业发展
校友
大学代表
联系我们
招生
入学申请
咨询
校园开放日
虚拟导览
校园参观
申请资格
费用明细与录取标准
常见问题
学校概况
校长寄语
学校传统
核心价值观
可持续发展与全球公民意识
儿童保护
学习成果
学校日历
校园设施
合作与认证
管理架构
学校政策
全人教育
幼儿园
小学部
中学部
身心健康
中文课程
技术/STEAM
视觉与表演艺术
运动活动
学生领导力
IB课程
联课活动
Ignite: Switzerland
升学与就业指导
智胜全球活动
教学理念
学习的原理
教育创新
职业学习
德威聚焦
德威社区
教师团队
德威之友
校友
协作
关于德威
愿景
源起
教育团队
学校大家庭的优势
职业发展
联系我们
转换校区
国际学校
北京
首尔
上海浦东
上海浦西
新加坡
苏州
国际高中项目
苏州
横琴
姐妹学校
上海德闳
北京德闳
西安德闳
EN
中文
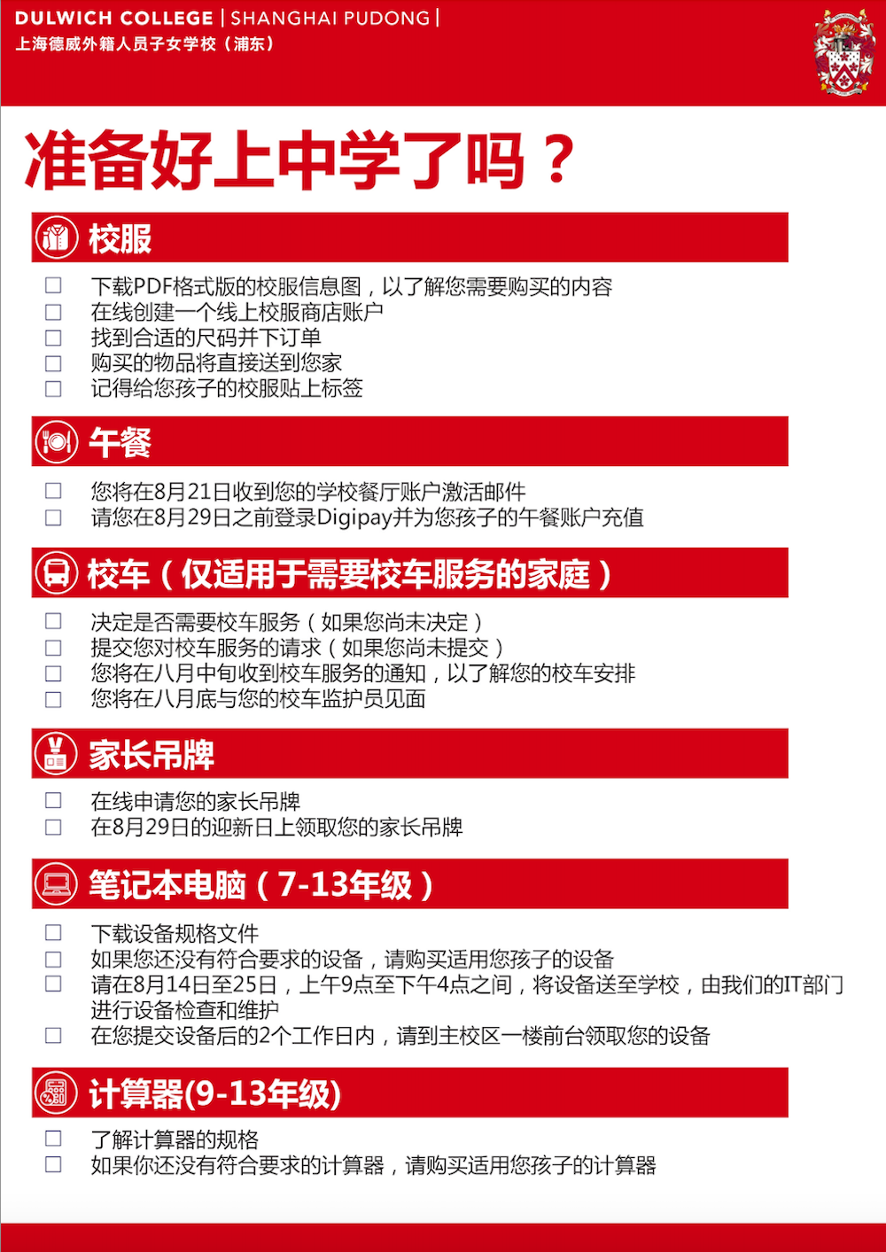
中学部入学准备工作一览
首页
新生家长
入学准备
中学部入学准备工作一览
中学部入学准备工作
以下信息可分为两大类:
1. 必须准备
2. 建议准备
必须准备
校服
校服
中学部学生校服介绍
从这里开始
校车
校车
假如您预计有校车接送方面的需求
从这里开始
午餐
午餐
了解如何为孩子的午餐卡账户充值
从这里开始
吊牌
吊牌
学生家长及家政人员吊牌获取
从这里开始
笔记本电脑和计算器
笔记本电脑和计算器
了解孩子的笔记本电脑和计算器规格相关要求
从这里开始
建议准备
日常作息
日常作息
学生日常作息表示例
从这里开始
信息沟通
信息沟通
了解我校信息沟通相关渠道
从这里开始
德威之友
德威之友
欢迎加入德威家长社区
从这里开始
交通安全
交通安全
共筑安全校园
从这里开始
CCA联课活动
CCA联课活动
了解我校CCA的更多信息
从这里开始
中学部入学准备工作一览
我们希望在您为新学年做准备时,这份参考指南会对您有所帮助。
Senior School checklist
下载PDF格式版中学部入学准备工作一览表
Success open
招生咨询
如果您对招生有任何问题,请填写以下表格。
家长信息
我们会对您的信息绝对保密。
先生
女士
小姐
您在何处听过德威国际?
德威学生/父母/员工
家人/朋友
同事
公司搬迁
网络搜索
广告
微信/社交媒体
其它
您的国籍
不丹
东帝汶
中国台湾
中国大陆
中国澳门特别行政区
中国香港特别行政区
中非共和国
丹麦
乌克兰
乌兹别克斯坦
乌干达
乌拉圭
乍得
也门
亚美尼亚
以色列
伊拉克
伊朗
伯利兹
佛得角
俄罗斯
保加利亚
克罗地亚
关岛
冈比亚
冰岛
几内亚
几内亚比绍
列支敦士登
刚果(布)
刚果(金)
利比亚
利比里亚
加拿大
加纳
加蓬
匈牙利
北马其顿
北马里亚纳群岛
南乔治亚和南桑威奇群岛
南极洲
南苏丹
南非
博茨瓦纳
卡塔尔
卢旺达
卢森堡
印度
印度尼西亚
危地马拉
厄瓜多尔
厄立特里亚
叙利亚
古巴
吉尔吉斯斯坦
吉布提
哈萨克斯坦
哥伦比亚
哥斯达黎加
喀麦隆
图瓦卢
土库曼斯坦
土耳其
圣卢西亚
圣基茨和尼维斯
圣多美和普林西比
圣巴泰勒米
圣文森特和格林纳丁斯
圣皮埃尔和密克隆群岛
圣诞岛
圣赫勒拿
圣马力诺
圭亚那
坦桑尼亚
埃及
埃塞俄比亚
基里巴斯
塔吉克斯坦
塞内加尔
塞尔维亚
塞拉利昂
塞浦路斯
塞舌尔
墨西哥
多哥
多米尼克
多米尼加共和国
奥兰群岛
奥地利
委内瑞拉
孟加拉国
安哥拉
安圭拉
安提瓜和巴布达
安道尔
密克罗尼西亚
尼加拉瓜
尼日利亚
尼日尔
尼泊尔
巴勒斯坦领土
巴哈马
巴基斯坦
巴巴多斯
巴布亚新几内亚
巴拉圭
巴拿马
巴林
巴西
布基纳法索
布隆迪
布韦岛
希腊
帕劳
库克群岛
库拉索
开曼群岛
德国
意大利
所罗门群岛
托克劳
拉脱维亚
挪威
捷克
摩尔多瓦
摩洛哥
摩纳哥
文莱
斐济
斯威士兰
斯洛伐克
斯洛文尼亚
斯瓦尔巴和扬马延
斯里兰卡
新加坡
新喀里多尼亚
新西兰
日本
智利
朝鲜
柬埔寨
根西岛
格林纳达
格陵兰
格鲁吉亚
梵蒂冈
比利时
毛里塔尼亚
毛里求斯
汤加
沙特阿拉伯
法国
法属南部领地
法属圣马丁
法属圭亚那
法属波利尼西亚
法罗群岛
波兰
波多黎各
波斯尼亚和黑塞哥维那
泰国
泽西岛
津巴布韦
洪都拉斯
海地
澳大利亚
爱尔兰
爱沙尼亚
牙买加
特克斯和凯科斯群岛
特立尼达和多巴哥
玻利维亚
瑙鲁
瑞典
瑞士
瓜德罗普
瓦利斯和富图纳
瓦努阿图
留尼汪
白俄罗斯
百慕大
皮特凯恩群岛
直布罗陀
福克兰群岛
科威特
科摩罗
科特迪瓦
科科斯(基林)群岛
秘鲁
突尼斯
立陶宛
索马里
约旦
纳米比亚
纽埃
缅甸
罗马尼亚
美国
美国本土外小岛屿
美属维尔京群岛
美属萨摩亚
老挝
肯尼亚
芬兰
苏丹
苏里南
英国
英属印度洋领地
英属维尔京群岛
荷兰
荷属加勒比区
荷属圣马丁
莫桑比克
莱索托
菲律宾
萨尔瓦多
萨摩亚
葡萄牙
蒙古
蒙特塞拉特
西撒哈拉
西班牙
诺福克岛
贝宁
赞比亚
赤道几内亚
赫德岛和麦克唐纳群岛
越南
阿塞拜疆
阿富汗
阿尔及利亚
阿尔巴尼亚
阿拉伯联合酋长国
阿曼
阿根廷
阿鲁巴
韩国
马尔代夫
马恩岛
马拉维
马提尼克
马来西亚
马约特
马绍尔群岛
马耳他
马达加斯加
马里
黎巴嫩
黑山
孩子的资料
出生月份
1
2
3
4
5
6
7
8
9
10
11
12
出生年份
2025
2024
2023
2022
2021
2020
2019
2018
2017
2016
2015
2014
2013
2012
2011
2010
2009
2008
2007
2006
2005
孩子的国籍
不丹
东帝汶
中国台湾
中国大陆
中国澳门特别行政区
中国香港特别行政区
中非共和国
丹麦
乌克兰
乌兹别克斯坦
乌干达
乌拉圭
乍得
也门
亚美尼亚
以色列
伊拉克
伊朗
伯利兹
佛得角
俄罗斯
保加利亚
克罗地亚
关岛
冈比亚
冰岛
几内亚
几内亚比绍
列支敦士登
刚果(布)
刚果(金)
利比亚
利比里亚
加拿大
加纳
加蓬
匈牙利
北马其顿
北马里亚纳群岛
南乔治亚和南桑威奇群岛
南极洲
南苏丹
南非
博茨瓦纳
卡塔尔
卢旺达
卢森堡
印度
印度尼西亚
危地马拉
厄瓜多尔
厄立特里亚
叙利亚
古巴
吉尔吉斯斯坦
吉布提
哈萨克斯坦
哥伦比亚
哥斯达黎加
喀麦隆
图瓦卢
土库曼斯坦
土耳其
圣卢西亚
圣基茨和尼维斯
圣多美和普林西比
圣巴泰勒米
圣文森特和格林纳丁斯
圣皮埃尔和密克隆群岛
圣诞岛
圣赫勒拿
圣马力诺
圭亚那
坦桑尼亚
埃及
埃塞俄比亚
基里巴斯
塔吉克斯坦
塞内加尔
塞尔维亚
塞拉利昂
塞浦路斯
塞舌尔
墨西哥
多哥
多米尼克
多米尼加共和国
奥兰群岛
奥地利
委内瑞拉
孟加拉国
安哥拉
安圭拉
安提瓜和巴布达
安道尔
密克罗尼西亚
尼加拉瓜
尼日利亚
尼日尔
尼泊尔
巴勒斯坦领土
巴哈马
巴基斯坦
巴巴多斯
巴布亚新几内亚
巴拉圭
巴拿马
巴林
巴西
布基纳法索
布隆迪
布韦岛
希腊
帕劳
库克群岛
库拉索
开曼群岛
德国
意大利
所罗门群岛
托克劳
拉脱维亚
挪威
捷克
摩尔多瓦
摩洛哥
摩纳哥
文莱
斐济
斯威士兰
斯洛伐克
斯洛文尼亚
斯瓦尔巴和扬马延
斯里兰卡
新加坡
新喀里多尼亚
新西兰
日本
智利
朝鲜
柬埔寨
根西岛
格林纳达
格陵兰
格鲁吉亚
梵蒂冈
比利时
毛里塔尼亚
毛里求斯
汤加
沙特阿拉伯
法国
法属南部领地
法属圣马丁
法属圭亚那
法属波利尼西亚
法罗群岛
波兰
波多黎各
波斯尼亚和黑塞哥维那
泰国
泽西岛
津巴布韦
洪都拉斯
海地
澳大利亚
爱尔兰
爱沙尼亚
牙买加
特克斯和凯科斯群岛
特立尼达和多巴哥
玻利维亚
瑙鲁
瑞典
瑞士
瓜德罗普
瓦利斯和富图纳
瓦努阿图
留尼汪
白俄罗斯
百慕大
皮特凯恩群岛
直布罗陀
福克兰群岛
科威特
科摩罗
科特迪瓦
科科斯(基林)群岛
秘鲁
突尼斯
立陶宛
索马里
约旦
纳米比亚
纽埃
缅甸
罗马尼亚
美国
美国本土外小岛屿
美属维尔京群岛
美属萨摩亚
老挝
肯尼亚
芬兰
苏丹
苏里南
英国
英属印度洋领地
英属维尔京群岛
荷兰
荷属加勒比区
荷属圣马丁
莫桑比克
莱索托
菲律宾
萨尔瓦多
萨摩亚
葡萄牙
蒙古
蒙特塞拉特
西撒哈拉
西班牙
诺福克岛
贝宁
赞比亚
赤道几内亚
赫德岛和麦克唐纳群岛
越南
阿塞拜疆
阿富汗
阿尔及利亚
阿尔巴尼亚
阿拉伯联合酋长国
阿曼
阿根廷
阿鲁巴
韩国
马尔代夫
马恩岛
马拉维
马提尼克
马来西亚
马约特
马绍尔群岛
马耳他
马达加斯加
马里
黎巴嫩
黑山
同意德威学校
隐私政策
发送
联系方式
如需咨询德威国际教育集团的相关情况,请填写以下表格。
先生
女士
小姐
普通咨询
工作咨询
同意德威学校
隐私政策
发送
Recent History
您继续访问本站即代表您同意我们的
隐私政策
。我们使用cookies来改善您在网站上的体验,并向您展示相关推广信息。如您想了解更多关于我们如何处理您的个人信息和使用cookies的信息,请阅读我们的隐私政策。
接受并继续